Vergleich

CD19(CVID3/155), CF405S conjugate, 0.1mg/mL

ArtNr B-BNC040155-100
Hersteller Biotium
Menge 100 uL
Quantity options 100 uL 500 uL
Kategorie
Typ Antibody Monoclonal
Format Liquid
Applikationen FC, IF
Clon CVID3/155
Specific against Human (Homo sapiens), Monkey (Cynomolgus, Simian)
Host Mouse
Isotype IgG1 Kappa
ECLASS 10.1 42030590
ECLASS 11.0 42030590
UNSPSC 12352203
Alias B-lymphocyte antigen CD19,B-lymphocyte surface antigen B4,CVID3,Leu-12,Lymphocyte Surface Antigen,T-cell surface antigen Leu-12
Versandbedingung Raumtemperatur
Lieferbar
Manufacturer - Type
Primary
Manufacturer - Applications
Flow, surface (verified), IF (verified)
Manufacturer - Category
Primary Antibodies Only
Manufacturer - Targets
CD19
Manufacturer - Conjugate / Tag
CF405S
Manufacturer - Host
Mus musculus (mouse), BSA from bovine serum (Bos taurus) or recombinant BSA produced in Chinese hamster ovary cells.
Shipping Temperature
Room Temperature (Next day)
Storage Conditions
Store at 2 to 8°C|Protect fluorescent conjugates from light
Molecular Weight
95 kDa
Manufacturer - Research Area
Immunology
Description
Recognizes a protein of 95 kDa, identified as CD19. CD19 is a transmembrane glycoprotein that contains two extracellular immunoglobulin-like domains. CD19 is present in both benign and malignant B-cells and is considered to be the most reliable surface marker of this lineage over a wide range of maturational stages. In normal lymphoid tissue, CD19 is observed in germinal centers, in mantle zone cells, and in scattered cells of the inter-follicular areas. Anti-CD19 exhibits an overall immunoreactivity pattern similar to those of the antibodies against CD20 and CD22. However, in contrast to CD20, expression of CD19 is continuous throughout B-cell development and through terminal differentiation of B-cells into plasma cells. Anti-CD19 positivity is seen in the vast majority of B-cell neoplasms commonly at a lower intensity than normal B-cell counterparts. Plasma cell neoplasms are nearly always negative, as are T-cell neoplasms.Primary antibodies are available purified, or with a selection of fluorescent CF® Dyes and other labels. CF® Dyes offer exceptional brightness and photostability. Note: Conjugates of blue fluorescent dyes like CF®405S and CF®405M are not recommended for detecting low abundance targets, because blue dyes have lower fluorescence and can give higher non-specific background than other dye colors.
Product origin
Animal
Ingredient of biological origin
Mus musculus (mouse), BSA from bovine serum (Bos taurus) or recombinant BSA produced in Chinese hamster ovary cells.
Special handling for PI and label
Protect from light
Undated stability guarantee in PI
2 years
Stability at RT during shipping (protected from light)
Stable at room temperature or 37°C (98°F) for 7 days.
UNSPSC Commodity
41116161
UNSPSC Commodity Title
Primary and secondary antibodies for multiple methodologyimmunostaining detection application
Classified or regulated chemicals
0.05% sodium azide (CAS 26628-22-8)
Concentration
0.1 mg/mL
Storage buffer
PBS, 0.1% BSA, 0.05% azide
Dated shelf life printed on label
Guaranteed for at least 24 months from date of receipt when stored as recommended
Immunogen (Secondaries, for anti tag only)
Recombinant human CD19 protein
Clonality
Monoclonal
Regulatory Status
For research use only (RUO)
Human Gene Symbol
CD19
Unigene
652262
Positive Control
Tonsil, lymph node, or spleen
Antibody target cellular localization
Plasma membrane
Cell tissue expression
B-cells|Lymphocytes
Tumor expression
Leukemia/lymphoma
Antibody applications
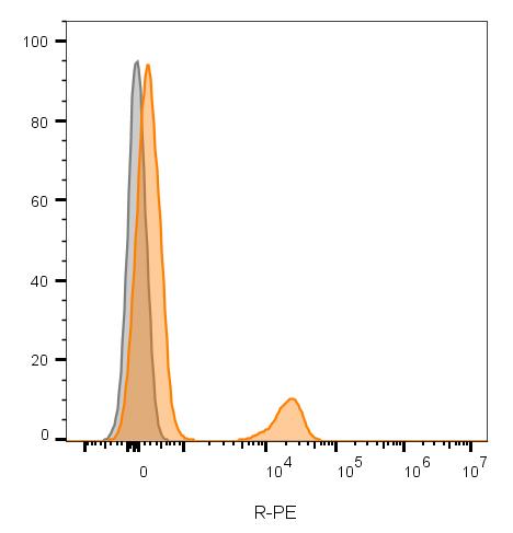
Flow, surface (verified)|IF (verified)
Verified antibody applications
Flow (surface) (verified)|IF (verified)
Antibody application notes
Higher concentration may be required for direct detection using primary antibody conjugates than for indirect detection with secondary antibody|Immunofluorescence: 0.5-1 ug/mL|Flow Cytometry 0.5-1 ug/million cells/0.1 mL|Optimal dilution for a specific application should be determined by user
Manufacturer - Antibody Reactivity
CD19
Antibody number
#0155

Hinweis: Die dargestellten Informationen und Dokumente (Bedienungsanleitung, Produktdatenblatt, Sicherheitsdatenblatt und Analysezertifikat) entsprechen unserem letzten Update und sollten lediglich der Orientierung dienen. Wir übernehmen keine Garantie für die Aktualität. Für spezifische Anforderungen bitten wir Sie, uns eine Anfrage zu stellen.

Alle Produkte sind nur für Forschungszwecke bestimmt. Nicht für den menschlichen, tierärztlichen oder therapeutischen Gebrauch.

Menge: 100 uL
Lieferbar: In stock
lieferbar

Vergleichen

Auf den Wunschzettel

Angebot anfordern

Lieferzeit anfragen

Technische Frage stellen

Bulk-Anfrage stellen

Fragen zum Produkt?