Vergleich

Ep-CAM / CD326(VU-1D9), CF405M conjugate, 0.1mg/mL

ArtNr B-BNC050017-100
Hersteller Biotium
Menge 100 uL
Quantity options 100 uL 500 uL
Kategorie
Typ Antibody Monoclonal
Format Liquid
Applikationen WB, FC, IF, IHC
Clon VU-1D9
Specific against Human (Homo sapiens)
Host Mouse
Isotype IgG1 Kappa
Citations Mol Cell Biol 21(7): 2570-2580. (western; epitope mapping)
ECLASS 10.1 42030590
ECLASS 11.0 42030590
UNSPSC 12352203
Alias Adenocarcinoma-associated Antigen,Cell Surface Glycoprotein Trop-1,EGP2,EGP314,EGP40,Epithelial Cell Adhesion Molecule,Epithelial Glycoprotein 314,ESA,KSA,TACD1,TROP1,Tumor-associated Calcium Signal Transducer 1 (TACSTD1)
Versandbedingung Raumtemperatur
Lieferbar
Manufacturer - Type
Primary
Manufacturer - Applications
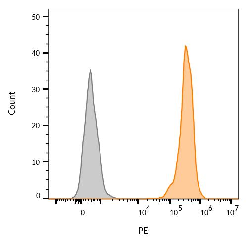
Exosome staining (verified), Flow, surface (verified), IF (verified), IHC, FFPE (verified), WB (published)
Manufacturer - Category
Primary Antibodies Only
Manufacturer - Targets
CD326|Ep-CAM
Manufacturer - Conjugate / Tag
CF405M
Manufacturer - Host
Mus musculus (mouse), BSA from bovine serum (Bos taurus) or recombinant BSA produced in Chinese hamster ovary cells.
Shipping Temperature
Room Temperature (Next day)
Storage Conditions
Store at 2 to 8°C|Protect fluorescent conjugates from light
Molecular Weight
40-43 kDa
Manufacturer - Research Area
Cancer|Cell adhesion|Exosomes/EVs
Description
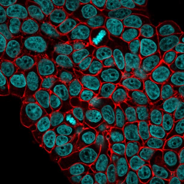
This antibody reacts with the first EGF repeat in the extracellular domain of Ep-CAM. It is a 40-43 kDa transmembrane epithelial glycoprotein, also identified as epithelial specific antigen (ESA), or epithelial cellular adhesion molecule (Ep-CAM). It is expressed on baso-lateral cell surface in most simple epithelia and a vast majority of carcinomas with the exception of adult squamous epithelium, hepatocytes and gastric epithelial cells. This antibody has been used to distinguish adenocarcinoma from pleural mesothelioma and hepatocellular carcinoma. This antibody is also useful in distinguishing serous carcinomas of the ovary from mesothelioma.Primary antibodies are available purified, or with a selection of fluorescent CF® Dyes and other labels. CF® Dyes offer exceptional brightness and photostability. Note: Conjugates of blue fluorescent dyes like CF®405S and CF®405M are not recommended for detecting low abundance targets, because blue dyes have lower fluorescence and can give higher non-specific background than other dye colors.
Product origin
Animal
Ingredient of biological origin
Mus musculus (mouse), BSA from bovine serum (Bos taurus) or recombinant BSA produced in Chinese hamster ovary cells.
Special handling for PI and label
Protect from light
Undated stability guarantee in PI
2 years
Stability at RT during shipping (protected from light)
Stable at room temperature or 37°C (98°F) for 7 days.
UNSPSC Commodity
41116161
UNSPSC Commodity Title
Primary and secondary antibodies for multiple methodologyimmunostaining detection application
Classified or regulated chemicals
0.05% sodium azide (CAS 26628-22-8)
Concentration
0.1 mg/mL
Storage buffer
PBS, 0.1% BSA, 0.05% azide
Dated shelf life printed on label
Guaranteed for at least 24 months from date of receipt when stored as recommended
Immunogen (Secondaries, for anti tag only)
Small cell lung carcinoma cells
Clonality
Monoclonal
Regulatory Status
For research use only (RUO)
Human Gene Symbol
TACSTD1
Unigene
542050
Positive Control
HT29 cells or breast tumor
Antibody target cellular localization
Exosomes/EVs|Plasma membrane
Cell tissue expression
Epithelial cells
Tumor expression
Adenocarcinoma
Antibody applications
Exosome staining (verified)|Flow, surface (verified)|IF (verified)|IHC, FFPE (verified)|WB (published)
Verified antibody applications
Exosome staining (verified)|Flow (surface) (verified)|IF (verified)|IHC (FFPE) (verified)
Antibody application notes
Higher concentration may be required for direct detection using primary antibody conjugates than for indirect detection with secondary antibody|Immunofluorescence: 1-2 ug/mL|Does not react with rat or ferret; others not known|Immunohistology formalin-fixed 0.5-1 ug/mL|Staining of formalin-fixed tissues requires boiling tissue sections in 10 mM citrate buffer, pH 6.0, for 10-20 min followed by cooling at RT for 20 minutes|Flow Cytometry 0.5-1 ug/million cells/0.1 mL|Western blotting 0.5-1 ug/mL|Optimal dilution for a specific application should be determined by user
Expected Antibody Applications
WB (published for clone)
Manufacturer - Antibody Reactivity
CD326|Ep-CAM
Antibody number
#0017

Hinweis: Die dargestellten Informationen und Dokumente (Bedienungsanleitung, Produktdatenblatt, Sicherheitsdatenblatt und Analysezertifikat) entsprechen unserem letzten Update und sollten lediglich der Orientierung dienen. Wir übernehmen keine Garantie für die Aktualität. Für spezifische Anforderungen bitten wir Sie, uns eine Anfrage zu stellen.

Alle Produkte sind nur für Forschungszwecke bestimmt. Nicht für den menschlichen, tierärztlichen oder therapeutischen Gebrauch.

Menge: 100 uL
Lieferbar: In stock
lieferbar

Vergleichen

Auf den Wunschzettel

Angebot anfordern

Lieferzeit anfragen

Technische Frage stellen

Bulk-Anfrage stellen

Fragen zum Produkt?